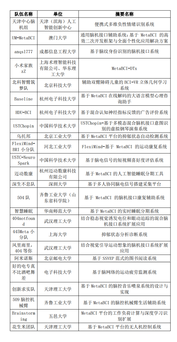
感謝各參賽隊伍對大賽技術賽“MetaBCI創新應用開發賽項”的支持!截止7月5日,該賽項預賽已經結束,通過對各賽隊報名資料的專家聯合評審并匯總結果后,現已確定入圍賽隊名單。現將“MetaBCI創新應用開發賽項”入圍賽隊名單公示如下:

公示期為:2024年7月10日至7月12日。如有異議,請于公示期內反饋至郵箱([email protected])。
初賽截止后,主辦方將根據截止時間的代碼版本進行審核,若審核無問題,將入圍決賽。再次恭喜以上入圍賽隊,近期該賽項工作人員會聯絡并對接后續參賽賽程。
2024年7月11日